10€ BICYCLE USB CHARGER
Hi,
in this Instructable I want to show you, how to create your own Bicycle USB charger for a bicycle dynamo for less than 10€.
This summer, I took an bicycle tour with my friend for around two weeks and we had the problem that we don't had access to a power socket to charge our batteries for our GPS devices and smartphones. So I searched for an solution.
The first Idea was to use a solar charger. Solar charger works great when the sun shines, but when it is cloudy they didn't work really well.
The second Idea was to use the hub-dynamo from my bicycle to produce the power for charge my electronic devices. This is the best solution, because I am not limited by the weather and I can even charge my devices at night. However hub-dynamos don't produce a regulated 5V voltage to charge my devices over USB, so I created a simply circuit that will transform the unregulated AC voltage from the dynamo to regulated DC 5V. I tried to build the USB-Charger very professionell and waterproof, so that it will look great on my bicycle.
All in all this charger is an awesome device for Bicycle-Travellers, Geocachers and Camper, who don't had access to an powersocket, but don't want to travel witouth electronic devices.
Specs of the charger:
- INPUT: 6V 3W hub-dynamo ( Voltages can be higher than 6V when no load is connected to the dynamo !!! )
- OUTPUT: 5V (max. 700mA) USB regulated voltage
- charging stars at 10km/h (Megallan Explorist 310 GPS and cheap powerbank succesfully tested)
- nearly completly hidden in the 1inch steeringrod
- watertight
- puffered voltage with additional powerbank
- overvoltage protection
- modern design
### If you like my Instructable, please vote for me in the Powersupply Contest and Travel Contest###
#### Update 21.01.2022 ###
New Version V3.1:
I have built a new charger with a lot of improvements. The new charger has additional Supercapacitors for energy storage and the charger can give out 1A at 5V at normal speeds (~18-22km/h). Also the charger will not get warm due overvolatge. Please take a look at my Website Fahrradlader.de, there you will find a lot of informations about the new charger (German only). I will write an Instructable soon in the next Time.

#### Update 02.10.2021 ### New Version V2.1: I have built a new charger with a lot of improvements in Efficency and Safty, please take a look at my Website (German only), I will write an Instructable soon in the next Time :

Fusion 360 File
The USB Charger is completely designed in Fusion 360. Here is an interactive model of the charger:
If you can't see the interactive 3D model above, its probably because
you're not using a WebGL-enabled browser, or you're using the Instructables Mobile app)
All Fusion 360 files can be downloaded at this link: http://a360.co/2qsgFhA
Required Parts
Electronic Parts:
Here are all required parts for the USB-Charger. I tried to source all parts as cheap as possible. Often I had to buy more than I need, so you can easily build up to three chargers with this bill of materials.
| Quantity | Description | Link | Price |
|---|---|---|---|
| 1x | USB-A plug female | Aliexpress | 0,64€ (for 5 pieces) |
| 1x | Stepdownmodule MP1584 | Aliexpress | 0,48€ |
| 1x | 680µF 25V polarized capacitor | Aliexpress | 2,40€ (for 20 pieces) |
| 2x | 220µF 50V polarized capacitor ultra low ESR | Conrad | 0,7€ |
| 1x | Surpressordiode 1.5KE22CA | Aliexpress | 1,28€ (for 20 pieces) |
| 4x | SCHOTTKY DIODE SR5100 100V 5 A | Aliexpress | 0,91€ (for 20 pieces) |
| 1x | Bimetall switch NC KSD9700 50°C | Aliexpress | 2,32€ (for 10 pieces) |
| 1x | 10x7cm PCB single side (enough for 3 chargers) | Aliexpress | 0,72€ |
| some | Wires |
Mechanical Parts:
| Quantity | Description | Link |
|---|---|---|
| 1x | Screw M5x50mm DIN912 | local hardware store |
| 1x | M5 Hex Nut | local hardware store |
3D-Printed Parts:
Please print the parts in a heat resistant material. Otherwise you will have problems on hot summer days with melting parts. You can download the .stl files at the bottom of this step.
### You can purchase all the 3D-Printed Parts on my Website: https://www.vulcaman.de/ ###
| Quantity | Description | How the Part look like |
|---|---|---|
| 1x | AheadRing.stl |
|
| 1x | ClampingRingTop.stl |
|
| 1x | ClampingRingBottom.stl |
|
Etch template:
Here is the etch template for the PCB. I am using the toner transfer method to make my PCB. So you have to print out the attached pdf and transfer it to the PCB. Also this is my first project with Autodesk Eagle so I am giving my best to create this PCB :-) . You can download the .pdf file at the bottom of this step.
| Quantity | Description | How the Part look like |
|---|---|---|
| 1x | Etch template.pdf |
|
Let's Take a Look at Your Bicycle Wether It Is Compatible With This Charger or Not
Requirement:
- Hub-dynamo (normal dynamos didn't work so good, because of an bad efficiency)
- 1 inch steering rod
- removable Ahead-ring
Here you see an example of a bike which is compatible with this charger:

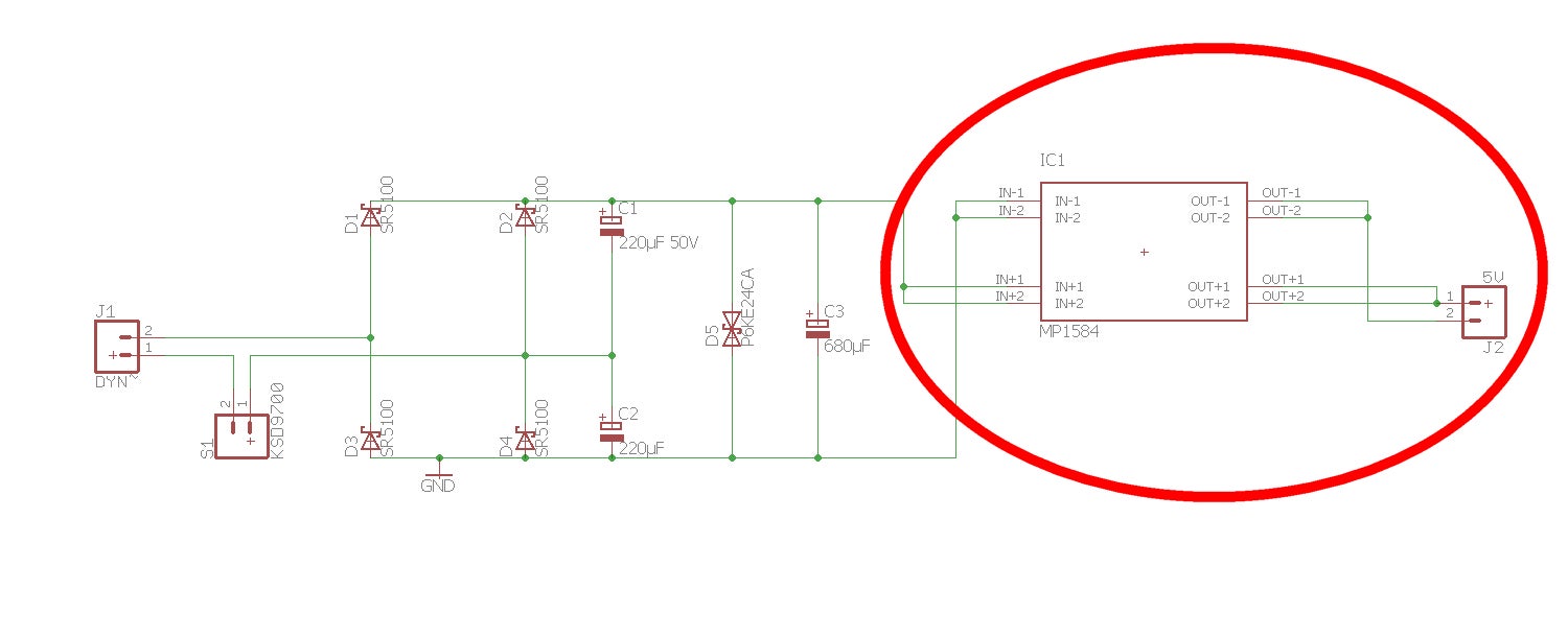
The Circuit
The circuit of the charger contains of three different circuits:
Circuit 1:

The first circuit is an bridge recifer and an voltage doubler refered to Delon. This is the key feature of this chargers, because with the voltage doubler I can charge even at lower speeds >13km/h . Which makes it really comfortable for long distance riding.
Circuit 2:
The second circuit is my overvoltage protection. Here I coupled the bimetal switch with the suppressordiode. If the voltage rises over 22V, the suppressordiode opens and protects my DC-DC coverter from an over voltage. Also the suppressordiode is protected by the bimetall switch. So if the suppressordiode opens and burnes the complete power, it will get hot after some time. To protect the diode from too much heat and an potencial heat damage, the bimetall switch is coupled to the diode. So if the temperature is getting to high ( >50° ), the bimetal switch will cut of the main voltage from the charger.
Circuit 3:

The third circuit contains of a MP1584 DC-DC-Coverter. This coverter will convert the unregulated voltage from 6-22V DC to regulated 5V DC for the USB power . The converter has an efficiency of max. 96%, which is great for this project, because I am trying to build the circuit as efficiency as possible.
Etch the PCB
What you need for this step:
| Quantity | Description |
|---|---|
| 1x | EtchTemplate.pdf |
At first you have to print the EtchTemplate.pdf with an laser toner printer to a glossy sheet of paper. In my case it was an electronic catolog. Once the pdf is printed to the catalog, clean your single side PCB with aceton, to make sure that the pcb is free of fingerprints.Then you can start tranfering the Toner with an steam iron. Once transferd you should check, if your toner transfer was succesfull.

Now you can etch the PCB in the etch material of your choice. In my case I am using Sodium.

After some minutes, the PCB is completely etched. Now you can remove the toner with aceton and check that everything is etched fine.

Then you can start drilling the holes for the electronic parts. Here I am using an one milimeter drill.

Now your Board is etched, drilled and ready to assemble.
Also please take a look at this Instructable from which I learned the Toner Transfer.
Assemble the PCB
What you need for this step:

| Quantity | Description |
|---|---|
1x | Stepdownmodule MP1584 adjusted to 5V DC |
1x | 680µF 25V polarized capacitor |
2x | 220µF 50V polarized capacitor ultra low ESR |
1x | Surpressordiode 1.5KE22CA |
4x | SCHOTTKY DIODE SR5100 100V 5 A |
1x | Bimetall switch NC KSD9700 50°C |
| 1x | Etched and drilled PCB |
some | isolation tape or heat shrinking tube |
At first you start with the small components. Place the four Schottky diodes at the right side of the PCB.
After that you can mount the preadjusted to 5V Stepdownmodule and the 680µF capacitor at the left side of the PCB.

Now the safety switch of the circuit, which prevent an over voltage damage of the stepdown module and the charged devices, will be installed.

If the suppressor diode will get to hot, the bimetal switch will cut of the complete voltage from the charger. For an improved heat conduction, I've added an little pice of metal, which will clip the switch and the diode together.

Once assembled, you can install the diode and the switch to the PCB.

Then you have to attach the two low ESR 220µF capacitors to the PCB.

Finally you can mount two little connectors to the PCB.

Now the PCB is ready for the next step.
The PCB needs to be protected from dust and it needs to be isolated from the steeringwheel. The best solution for this task is a hugh heat shrinking tube with an diameter of 25mm. Sadly I don't had acces to heat shrinking tube in these dimensions, so I had to use isolation tape for my application. Try to stick the isolation tape as tight as possible to the charger.


Installation of the Ahead-Ring
What you need for this Step:

| Quantity | Description |
|---|---|
1x | USB-A plug female |
1x | AheadRing.stl |
2x | little wires; lenght about 8cm |
1x | XH2.54 2 Pin plug |
some | silicone |
At first you have to solder the the two wires to the USB-A plug. Isolate it with some heat shrink tube. After that you need to crimp the XH2.54 plug to the wires. For the right orientation of VCC and GND, please refer to the pictures below:

Next you have to insert the pre assembled USB plug to the Ahead.stl 3D-printed part. Once the USB Plug is inside the printed part you take some silicone and glue the USB Plug and the printed part together. I am using silicone, because I want to make sure that my charger is waterproof and protected against dust.

Prepare the Ahead-Ring
What you need for this Step:

| Quantity | Description |
|---|---|
1x | pre assembled Ahead-Ring from Step 7 |
1x | ClampingRingTop.stl |
1x | ClampingRingBottom.stl |
1x | Screw M5x50mm DIN912 |
1x | M5 Hex Nut |
At first you have to insert the M5 hex nut to the ClampingRingBottom.stl. After you simply put the ClampingRingBottom.stl inside the ClampingRingTop.stl. The parts are designed for clamping. If the ClampingRingBottom.stl gets pressure in vertical direction, the ClampingRingTop.stl will be spread. Later this feature will hold the Ahead-Ring in place.

Next you need to screw the Clamping-Ring to the Ahead-Ring together by using the M5x50mm screw. Don't screw it to tight. At this time the screw needs to move freely.

Adjust the Steering Rod
Now it is time to adjust the steering rod, to make some space for the PCB.
At first you need to remove the Ahead-ring.


As you can see on this picture, the Ahead-ring is screwed to this snap ring. To make some space for the PCB, you have to push the snap ring deeper inside the steering rod.

I am using a metal tube and a hammer to push the snap ring inside the steering rod. You have to push the ring 18cm inside the steering rod.

As you can see the snap ring is deep enough:

Now you can test, If the charger fits inside the steering rod:

So you have prepared the steering rod and you are ready to start with the electrical installation of the charger.
Installation of the Charger
| Quantity | Description |
|---|---|
1x | two pole wire with XH2.54mm plug |
1x | pre assembled PCD |
1x | pre assembled Ahead-Ring |
At first you need to create a connection between your dynamo and your PCB. I made it simple, because I go directly to the two powercables from the dynamo. To create a better look, I wired the cables inside the bicycle lamp together. For that you have to open the lamp and take a look wether there is enough space for a wiring like this.


Now the most of the work is done. You just have to connect the charger to the XH2.54mm plug. Please check the orientation of the charger in the picture below. Otherwise your charger will be damaged.

Then it is time to push the PCB inside the steering rod. Once it is inside, you have to install the Ahead-Ring by simply connecting the XH2.54mm plug from the Ahead-Ring to the PCB.

After that you can push the Ahead-Ring inside the steeringrod. But make sure that the wires are inside the wire-channel (see picture)

Once the Ahead-Ring is in place, you need to take a screwdriver and tighten the screw, until you feel that the Ahead-Ring will not move anymore.

How to Use the Charger & Troobleshooting
Usage
The usage of the charger is realtivly simple. Just connect your device with the USB-Plug inside the Ahead-Ring and your are done.
The charging process will beginn at 10km/h. However a stable charging situation will be reached at 13-15km/h. The current which is available at this situation is around 500-700mA. For charging an powerbank or a GPS device, this is more than enough.
Devices with an power consuption of over 700mA can not directly charged with this charger. For these devices (smartphones, tablets...), I recommend to use an powerbank as a puffer battery for a succesfull charging process.
Troobleshooting:
My charger stops charging after some time of riding. What is the problem?
Explanation:
Because your dynamo produce to much power and your device which you want to charge needs only a piece of the produced power, the voltage will rise and the overvoltage protection of the charger will cut of the complete power from the charger
Solution:
You need some extra devices, which have to been charged so that the voltage will drop and it will not activate the overvoltage protection. Turn on your Lamp or connect a second or a more power consumable device to the charger. This should solve your problems.



