Computers Projects

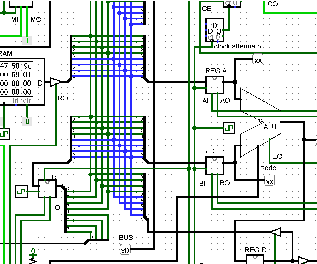
8BIT COMPUTER
Kazoo Coding
Scratch 3.0 Extensions
Bubble Sort in Batch!
SQUIRREL! (Scratch Game)
Meta-Boost Jogger
Angry Birds Game
Dragon Escape
open air pc case
Minecraft Spigot Server
How to Clean a CPU Fan
A Cup of PC (PC Case)
PC Build