Organizing Projects

Off-Desk Organizer
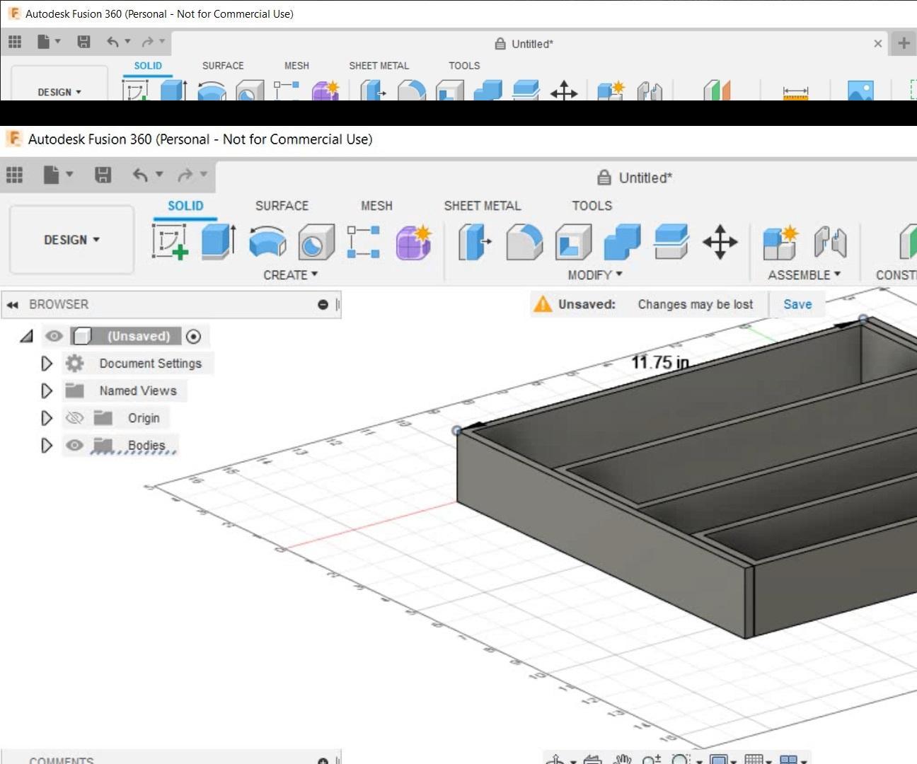
Storage System
Pen Stand - 3D Printed
Bookholder
Desktop Organizer
Shovel Jacket Hanger
Phone Case
The Transformer Box
Windowsill Clothes Dryer
Problemas De Espacio
Storage Cups
Dry Pack Organization
Maximum Wire Management
Widget Wedgy